by Vishnu Prasoodanan PK, Oleksandr M. Maistrenko, Anthony Fullam, Daniel R. Mende, Ece Kartal, Luis Pedro Coelho, Anja Spang, Peer Bork, Thomas S. B. Schmidt in Nature Microbiology
We investigated the discoverable bacterial and archaeal diversity in a cross-habitat dataset of 92,187 metagenomes, revealing a vast majority of species-level clades hidden among unbinned contigs. We predict that discovery of novel microbial lineages will continue across habitats as more data accrues for the foreseeable future.
by Iakovos C. Iakovides, Sotirios Vasileiadis, Anastasis Christou, ..., Yiqian Duan, ..., Luis Pedro Coelho, ..., Christophe Merlin, Despo Fatta-Kassinos in Water Research
A study on the effects of using reclaimed water for irrigation, focusing on microbial composition, antibiotic resistance genes, and the impact on soil and crops.
by Yiqian Duan, Anna Cuscó, Yaozhong Zhang, Juan S. Inda-Díaz, Chengkai Zhu, Alexandre Areias Castro, ..., Xing-Ming Zhao, Luis Pedro Coelho in bioRxiv (PREPRINT)
by John Paul Makumbi, Samuel K. Leareng, Oliver K. Bezuidt, Luis Pedro Coelho, Thulani P. Makhalanyane in Cell Reports
This study investigates the persistence of high-risk antimicrobial resistance (AMR) genes in extracellular DNA along an urban wastewater-river continuum, highlighting the potential for environmental transmission of AMR.
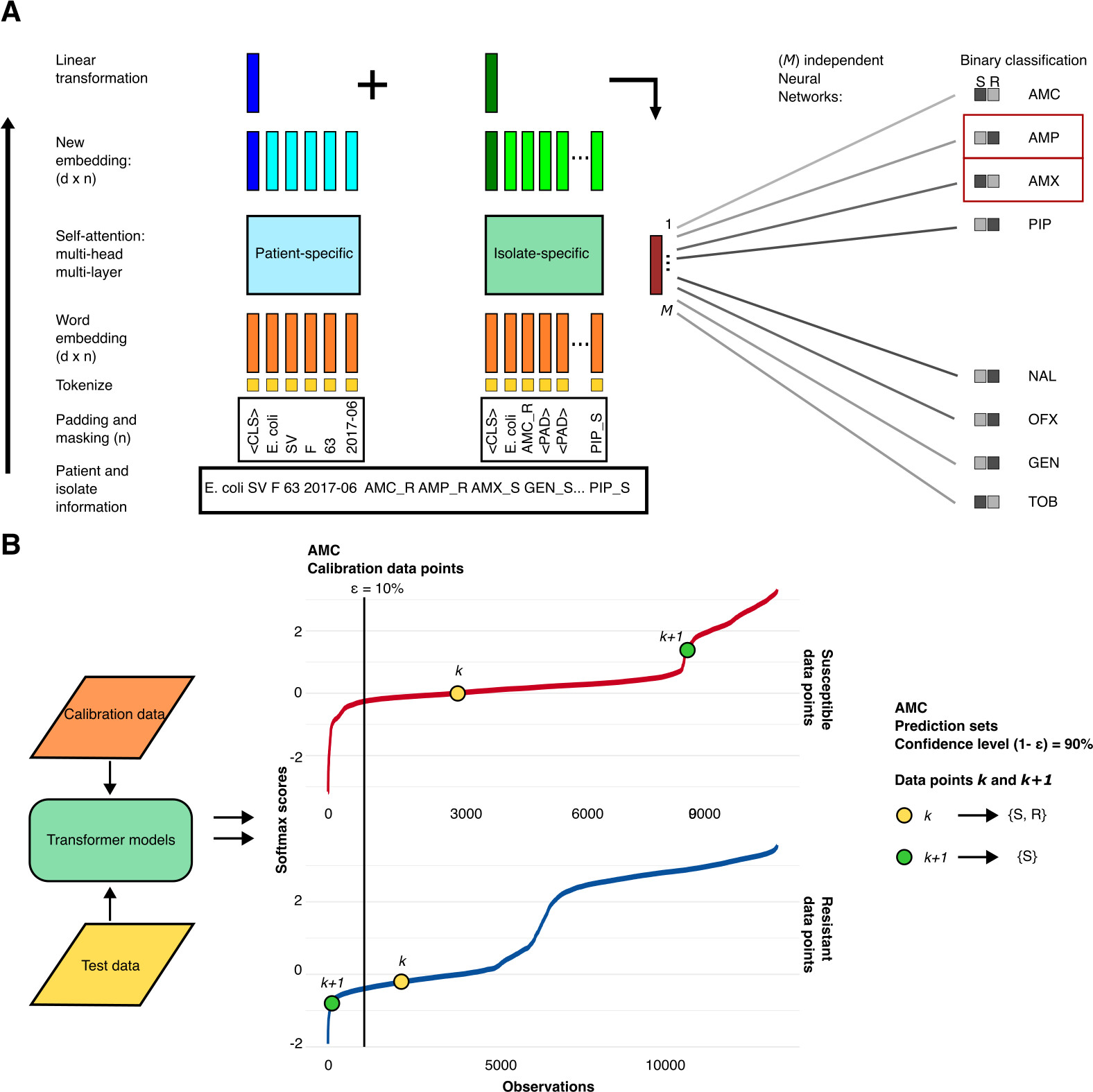
by Juan S. Inda-Díaz, Anna Johnning, Magnus Hessel, Anders Sjöberg, Anna Lokrantz, Lisa Helldal, Mats Jirstrand, Lennart Svensson, Erik Kristiansson in mBio
We developed a transformer-based learning approach that uses patient data and existing antibiotic susceptibility test results to predict unmeasured antibiotic resistance with high accuracy across common bacterial pathogens. The model achieves low error rates for several major drug classes and incorporates uncertainty estimation, highlighting the potential of AI-based decision support to accelerate and improve clinical diagnosis of resistant infections.
by Luisa I. Beyer, Johannes Thoma, Leonarda Acha Alarcon, Ivan N. Unksov, Roger Karlsson, Juan S. Inda-Díaz, Alesia A. Tietze in ACS Infectious Diseases
This study identifies two engineered antimicrobial peptides derived from marine Streptomyces that exert potent activity against uropathogenic E. coli by binding DNA and disrupting transcription and translation, rather than simply damaging the cell membrane. The findings reveal a novel non‑membrane‑lytic mechanism linking peptide‑DNA interaction to antimicrobial effects, highlighting these molecules as promising scaffolds for next‑generation therapeutics against resistant bacterial infections.
by Anthony Fullam, Ivica Letunic, Oleksandr M Maistrenko, Alexandre Areias Castro, Luis Pedro Coelho, ..., Peer Bork, Daniel R Mende in Nucleic Acids Research
proGenomes4 is a collection of well-annotated, high quality prokaryotic isolate genomes.
DOI: 10.1093/nar/gkaf1208
by Anna Cuscó, Yiqian Duan, Fernando Gil, ..., M Nithya Kruthi, Shaojun Pan, ..., Xing-Ming Zhao, Luis Pedro Coelho in bioRxiv (PREPRINT)
With long-reads, we derive 2,676 MAGs from 51 pet dogs in Shanghai, representing 320 bacterial species, of which ∼72% achieved near-finished quality, often improving on the corresponding reference public genome.
by Shaojun Pan, Ivan Tolstoganov, Kristoffer Sahlin, Marcel Martin, Xing-Ming Zhao, Luis Pedro Coelho in bioRxiv (PREPRINT)
Much faster abundance estimation for metagenomic binning
by Paulina Szymczak, Wojciech Zarzecki, Jiejing Wang, Yiqian Duan, Jun Wang, Luis Pedro Coelho, Cesar de la Fuente-Nunez, Ewa Szczurek in Accounts of Chemical Research
Describe the technical challenges and advancements with AI-based approaches in antimicrobial peptide discovery.
by Svetlana Ugarcina Perovic, Vedanth Ramji, Hui Chong, Yiqian Duan, Finlay Maguire, Luis Pedro Coelho in Bioinformatics
Presenting argNorm, a command line tool and Python library to normalize antibiotic resistance gene annotations to the Antibiotic Resistance Ontology (ARO)
by Felix Langschied, Nicola Bordin, Salvatore Cosentino, ..., Luis Pedro Coelho, ..., Christophe Dessimoz, Ingo Ebersberger in Genome Biology and Evolution
We discuss challenges and opportunities for orthology inference in the context of the ongoing biodiversity genomics revolution.
DOI: 10.1093/gbe/evae224
by Yiqian Duan, Célio Dias Santos Júnior, Thomas S.B. Schmidt, Anthony Fullam, Breno L. S. de Almeida, Chengkai Zhu, Kuhn Michael, Xing-Ming Zhao, Peer Bork, Luis Pedro Coelho in Nature Communications
We constructed a global microbial smORFs catalog (GMSC), demonstrating the immense and underexplored diversity of small proteins in the microbiome.
by Célio Dias Santos Júnior, Marcelo D.T. Torres, Yiqian Duan, ..., Hui Chong, ..., Chengkai Zhu, Amy Houseman, ..., Cesar de la Fuente-Nunez, Luis Pedro Coelho in Cell
AMPSphere is an exploration of the antimicrobial peptides (AMPs) of the global microbiome.
by Luis Pedro Coelho in PLOS Computational Biology
We propose a framework for categorizing research software by its intended use and maintenance level and share seven practices for ensuring long-term maintenance, including reproducible research methods and public support forums. We call for the bioinformatics community to institutionalize software maintenance commitments through funders, peer reviewers, and journals, similar to data sharing mandates, to ensure software's long-term viability and reproducibility.
by Luis Pedro Coelho, Célio Dias Santos Júnior, Cesar de la Fuente‐Nunez in PROTEOMICS
by Marija Dmitrijeva, Janko Tackmann, João Frederico Matias Rodrigues, Jaime Huerta-Cepas, Luis Pedro Coelho, Christian von Mering in Nature Ecology & Evolution
We studied horizontal gene transfer (HGT) using tree reconcilation between gene and species trees, which enabled us to observe different profiles for recent versus old events. For example, genes transferred earlier in evolution tend to be more ubiquitous within present-day species. We also found that co-occurring, interacting, and high-abundance species tend to exchange more genes.
by Fabien Lombard, Lionel Guidi, Manoela C. Brandão, Luis Pedro Coelho, ..., Gabriel Gorsky, Tara Oceans Coordinators in bioRxiv (PREPRINT)
Using a multitude of imaging methods, we cover 5 orders of magnitude to reveal that gelatinous organisms represent 30% of the total marine plantkon biovolume.
by Álvaro Rodríguez del Río, Joaquín Giner-Lamia, Carlos P. Cantalapiedra, ..., Luis Pedro Coelho, Jaime Huerta-Cepas in Nature
Thousands of previously-ignored protein families are found across the global microbiome.
by Thomas S B Schmidt, Anthony Fullam, Pamela Ferretti, ..., Yiqian Duan, ..., Luis Pedro Coelho, Peer Bork in Nucleic Acids Research
SPIRE is a Searchable Planetary-scale mIcrobiome REsource that integrates various consistently processed metagenome-derived microbial data modalities across habitats, geography and phylogeny.
DOI: 10.1093/nar/gkad943
by Johan Bengtsson-Palme, Anna Abramova, Thomas U. Berendonk, Luis Pedro Coelho, ..., Svetlana Ugarcina Perovic, ..., Astrid Louise Wester, Rabaab Zahra in Environment International
Environmental monitoring of antimicrobial resistance could help fight the resistance crisis, but some challenges remain
by Shaojun Pan, Xing-Ming Zhao, Luis Pedro Coelho in Bioinformatics
SemiBin2 uses self-supervised learning to improve on SemiBin1. It additionally adds support for long-read sequencing data.
by Rémi Gschwind, Svetlana Ugarcina Perovic, Maja Weiss, Marie Petitjean, Julie Lao, Luis Pedro Coelho, Etienne Ruppé in Nucleic Acids Research
ResFinderFG version 2
DOI: 10.1093/nar/gkad384
by Svetlana Ugarcina Perovic, Magdalena Ksiezarek, Joana Rocha, Elisabete Alves Cappelli, Márcia Sousa, Teresa Gonçalves Ribeiro, Filipa Grosso, Luísa Peixe in Microbiology Spectrum
Baterial diversity in healthy female urinary tract
by Senying Lai, Shaojun Pan, Chuqing Sun, Luis Pedro Coelho, Wei-Hua Chen, Xing-Ming Zhao in Genome biology
A machine-learning based tool for identifying and correcting misassemblies in metagenomic assemblies.
by Hui Chong, Yuguo Zha, Qingyang Yu, ..., Luis Pedro Coelho, Kang Ning in Briefings in Bioinformatics
Transfer Learning-enabled context-aware microbial source tracking
DOI: 10.1093/bib/bbac396

[More about Drivers and Determinants of Strain Dynamics Following Faecal Microbiota Transplantation]
by Thomas SB Schmidt, Simone S Li, Oleksandr M Maistrenko, ..., Luis Pedro Coelho, ..., Max Nieuwdorp, Peer Bork in Nature Medicine
What happens after a fecal microbiota transplantation (FMT)? Which microbes stay and which get replaced?
by Shaojun Pan, Chengkai Zhu, Xing-Ming Zhao, Luis Pedro Coelho in Nature Communications
SemiBin is a semi-supervised binning method for metagenomes that improves on the state of the art across multiple environments.
by Boas C.L. van der Putten, C. I. Mendes, Brooke M. Talbot, Jolinda de Korne-Elenbaas, Rafael Mamede, Pedro Vila-Cerqueira, Luis Pedro Coelho, Christopher A. Gulvik, Lee S. Katz, The ASM NGS 2020 Hackathon participants in Microbial Genomics
Here, we report seven recommendations that help researchers implement software testing in microbial bioinformatics.
by Sebastien Fromentin, Sofia K. Forslund, Kanta Chechi, ..., Luis Pedro Coelho, ..., S. Dusko Ehrlich, Oluf Pedersen in Nature Medicine
Segregate IHD-specific changes in gut microbial and metabolomic features from potential confounders.
by Eugeni Belda, Lise Voland, Valentina Tremaroli, ..., Luis Pedro Coelho, ..., Karine Clément, The MetaCardis Consortium in Gut
Strategies combining biotin and prebiotic supplementation could help prevent the deterioration of metabolic states in severe obesity.
by Luis Pedro Coelho, Renato Alves, Álvaro Rodríguez del Río, ..., Shaojun Pan, ..., Jaime Huerta-Cepas, Peer Bork in Nature
Presents the GMGC and concludes that the vast genomic diversity observed is driven by neutral evolution (not adaptation).
by Sofia K. Forslund, Rima Chakaroun, Maria Zimmermann-Kogadeeva, ..., Luis Pedro Coelho, ..., Peer Bork, The MetaCardis Consortium* in Nature
by Cooper Smout, Dawn Liu Holford, Kelly Garner, ..., Sina Mansour L., Luis Pedro Coelho in Preprint
Conditional pledges can solve the collective action problem of code sharing (in neuroscience).
by Askarbek Orakov, Anthony Fullam, Luis Pedro Coelho, Supriya Khedkar, Damian Szklarczyk, Daniel R. Mende, Thomas S. B. Schmidt, Peer Bork in Genome Biology
GUNC is a tool for finding chimeric genomes.
by Hanbo Jin, Guoru Hu, Chuqing Sun, Yiqian Duan, Zhenmo Zhang, Zhi Liu, Xing-Ming Zhao, Wei-Hua Chen in Nucleic Acids Research
mBodyMap is a curated database for microbes across the human body and their associations with health and diseases.
DOI: 10.1093/nar/gkab973
by Mohammad Bahram, Tarquin Netherway, Clemence Frioux, Pamela Ferretti, Luis Pedro Coelho, Stefan Geisen, Peer Bork, Falk Hildebrand in Environmental Microbiology
Our results hint towards the strong role of environmental filtering in structuring cross-habitat bacterial but not fungal communities.
by Célio Dias Santos Júnior, Shaojun Pan, Xing-Ming Zhao, Luis Pedro Coelho in PeerJ
Macrel is a tool for finding AMPs in (meta)genomes
DOI: 10.7717/peerj.10555
by Oleksandr M. Maistrenko, Daniel R. Mende, Mechthild Luetge, ..., Luis Pedro Coelho, ..., Shinichi Sunagawa, Peer Bork in The ISME Journal
We explored the global principles of pangenome evolution, quantified the influence of habitat, and phylogenetic inertia on the evolution of pangenomes and identified criteria governing species ubiquity and habitat specificity.
by Luis Pedro Coelho, Renato Alves, Paulo Monteiro, Jaime Huerta-Cepas, Ana Teresa Freitas, Peer Bork in Microbiome
NGLess is a tool for processing metagenomes. See more at https://ngless.embl.de
by Alessio Milanese, Daniel R Mende, Lucas Paoli, ..., Luis Pedro Coelho, ..., Georg Zeller, Shinichi Sunagawa in Nature Communications
We show that mOTUs, which are based on essential housekeeping genes, are demonstrably well-suited for quantification of basal transcriptional activity of community members.
by Guillem Salazar, Lucas Paoli, Adriana Alberti, ..., Luis Pedro Coelho, ..., Shinichi Sunagawa, Patrick Wincker in Cell
A New Meta-omics Resource for Global Ocean Microbiome Research
by Federico M. Ibarbalz, Nicolas Henry, Manoela C. Brandao, ..., Luis Pedro Coelho, ..., Shinichi Sunagawa, Patrick Wincker in Cell
Our results should therefore be seen as a baseline and a framework for testing new hypotheses about changes in diversity within the whole plankton community across the global ocean, identifying the most vulnerable areas, and to better appreciate and anticipate functional and socio-economic consequences.
by Daniel R Mende, Ivica Letunic, Oleksandr M Maistrenko, ..., Luis Pedro Coelho, Peer Bork in Nucleic Acids Research
Progenomes2 is a collection of well-annotated, high quality prokaryotic isolate genomes.
DOI: 10.1093/nar/gkz1002
by Jakob Wirbel, Paul Theodor Pyl, Ece Kartal, ..., Luis Pedro Coelho, ..., Peer Bork, Georg Zeller in Nature Medicine
Through extensive validations, this meta-analysis firmly establishes globally generalizable, predictive taxonomic and functional microbiome CRC signatures as a basis for future diagnostics.
by Thomas SB Schmidt, Matthew R Hayward, Luis Pedro Coelho, ..., Paul Wilmes, Peer Bork in eLife
We found that transmission to, and subsequent colonization of, the large intestine by oral microbes is common and extensive among healthy individuals.
DOI: 10.7554/elife.42693
by Luis Pedro Coelho, Jens Roat Kultima, Paul Igor Costea, ..., Qinghong Li, Peer Bork in Microbiome
We conclude that findings in dogs may be predictive of human microbiome results. In particular, a novel finding is that overweight or obese dogs experience larger compositional shifts than lean dogs in response to a high-protein diet.
by Mohammad Bahram, Falk Hildebrand, Sofia K. Forslund, ..., Luis Pedro Coelho, ..., Leho Tedersoo, Peer Bork in Nature
Our results suggest that both competition and environmental filtering affect the abundance, composition and encoded gene functions of bacterial and fungal communities, indicating that the relative contributions of these microorganisms to global nutrient cycling varies spatially.
Copyright (c) 2018–2026. Luis Pedro Coelho and other group members. All rights reserved.